自然资源部:全部大型矿山、80%中型矿山要达到绿色矿山标准要求,参照绿色矿山标准加强小型矿山管理

关于进一步加强

绿色矿山建设的通知

(征求意见稿)


各省、自治区、直辖市自然资源、生态环境、财政部门、市场监管局(厅、委)、金融监管局、证监局:

绿色矿山建设是推动矿业高质量发展的重要举措,是矿业领域生态文明建设的有力抓手,是实现人与自然和谐共生的必然要求,为加快矿业绿色低碳转型发展,全面推进绿色矿山建设,现就有关事项通知如下。

PDF全文下载:

关于进一步加强绿色矿山建设的通知

SPORTS

加油努力

主要目标

到2028年底,绿色矿山建设工作机制更加完善,持证在产的全部大型矿山、80%中型矿山达到绿色矿山标准要求,各地可结合实际,参照绿色矿山标准加强小型矿山管理

SPORTS

加油努力

分类有序推进绿色矿山建设

新建矿山,自然资源主管部门要明确绿色矿山建设要求及违约责任,严格按照绿色矿山标准建设运行,正式投产后1—2年内应通过绿色矿山评估核查,并将相关要求纳入出让合同。

办理延续、变更手续时需要签订合同的采矿权人,应明确绿色矿山建设时限和要求,并将相关要求纳入出让合同;

原出让合同中未明确绿色矿山建设要求和违约责任的其他采矿权人,鼓励与其签订补充合同,并将绿色矿山建设计划纳入补充合同。

剩余储量可采年限不足3年的生产矿山,要求按照绿色矿山建设标准进行生产管理,着重做好闭坑前的矿山地质环境恢复治理、土地复垦和酸性废水预防工作,确保生态修复到位。

SPORTS

加油努力

加强第三方评估管理

(一)严格第三方现场评估。矿山所在地自然资源主管部门联合生态环境等主管部门,对矿山企业申报材料进行初审。初审合格的,由省级自然资源主管部门联合生态环境等主管部门委托第三方评估机构,赴矿山企业开展现场核查评估。第三方评估机构要严格对照绿色矿山建设标准及评价指标,编制形成第三方评估报告并附核查记录及影像资料,签署真实性承诺,确保结果公平、公正。

(二)规范第三方评估机构管理。第三方评估机构是具有独立法人资格的企事业单位、行业协会,具备开展绿色矿山建设评估的业务能力,评估机构人员应熟悉绿色矿山相关政策和标准,涵盖地质、采矿、选矿、生态、环境等专业,能够长期稳定开展评估工作。各省(区、市)自然资源主管部门可联合生态环境等主管部门,以政府购买服务形式确定第三方评估机构。

SPORTS

加油努力

加大政策支持力度

(一)积极落实税收优惠政策。落实好高新技术企业、环境保护、节能节水、资源综合利用等税收优惠政策。

(二)鼓励创新支持政策。各地要探索完善绿色矿山建设激励约束政策,加大用地、用矿、金融等政策扶持。在矿业权出让、整合及办理建设用地、用林、用草等手续时,向绿色矿山企业倾斜。符合协议出让情形的矿业权,允许优先以协议出让方式有偿出让给绿色矿山。

推动符合条件的绿色矿山企业在沪深北交易所上市以及到新三板、区域性股权市场挂牌。

鼓励银行业金融机构在强化矿业领域投资项目环境、安全、社会和治理风险评估及管理的前提下,研发符合地区实际的绿色矿山特色信贷产品,在风险可控、商业可持续的原则下,加大对绿色矿山企业的资金支持力度。

附件一

第三方评估工作要求

图片

SPORTS

加油努力

评估机构

(一)第三方评估机构是具有独立法人资格的企事业单位、行业协会,具备开展绿色矿山建设评估的经验和能力,能够长期稳定开展评估工作。

(二)第三方评估机构应具有开展评估工作的办公条件,具有健全的管理制度,严格遵守国家法律法规和评价程序。

开展绿色矿山评估的相关专业技术人员不少于15名(其中高级职称人员不少于30%),熟悉绿色矿山相关政策和标准,涵盖地质、采矿、选矿、生态、环境等相关专业。

(三)由省(区、市)自然资源主管部门联合生态环境等主管部门以政府购买服务形式,委托第三方评估机构开展评估,通过合同、协议等形式明确第三方评估机构权利义务。评估机构应与待评估矿山保持独立,不得参与矿山企业自评估工作。严禁以任何形式收取矿山企业任何费用和利用评估谋取不正当利益。

SPORTS

加油努力

评估要求

(一)以《非金属矿行业绿色矿山建设规范》等9项行业标准、绿色矿山建设评价指标为依据,科学、严谨、公平、公正的开展评估。

(二)第三方评估报告应包括评估依据、评估过程、评估综述和结论等(报告提纲附后)。要详细叙述评估程序、查阅资料、查看现场等情况,明确判定矿山企业是否符合标准要求的依据,对引用的关键内容给出相关文件来源,做到证据信息可信、内容精要、判定准确。

(三)第三方评估机构应健全评估档案管理制度。出具评估报告后30日内,应及时将评估报告及相应记录/材料(复印件)等归档保存。同时,严格落实国家保密相关规定,对评估工作中涉及的所有矿山企业隐私或商业秘密必须严格保密,合理保存和使用矿山企业所提供的数据资料,未经允许严禁挪作他用。

(四)第三方评估工作应规范严谨,实地核查基准人日数不少于5人日。评估机构应对评估合法性、合规性和评估结论负责,相关工作接受各级自然资源主管部门、矿山企业和社会公众的监督。

SPORTS

加油努力

工作程序

(一)确定第三方。对通过初审的矿山企业,各省(区、市)自然资源主管部门联合生态环境等主管部门委托第三方评估机构,赴矿山企业开展现场核查评估,在名录系统(网址:http://greenmine.mnr.gov.cn)中,填写本行政区域内承担评估任务的第三方评估机构名单,并建立与矿山企业的对应关系。

第三方评估机构要按规定组成评估组,组长应由本机构具备评估经验的全职人员担任,评估组应不少于5人,均为中级及以上职称,其中高级职称不少于2人。评估专家应熟悉绿色矿山相关政策、标准及相关行业,宜涵盖地质、采矿、选矿、生态、环境等专业。

(二)内业评估。评估组审核矿山企业提交的自评估报告等资料,对评价指标先决条件进行审定。相关内容、材料缺失时,通知矿山企业补充或重新提交。经初步评估,讨论确定现场评估重点,告知矿山企业现场评估时间。

(三)现场评估。

1.召开评估会议。评估组与矿山企业相关管理人员召开评估会议,由评估组组长介绍评估目的、评估计划,宣读评估工作承诺书(样式附后)。矿山企业绿色矿山建设相关工作负责人介绍建设情况,评估组就相关情况进行问询。2.开展实地核查。评估组赴生产区、办公区、生活区等场所,根据评价指标逐项查看现场工作情况、规范程度,查阅相关生产运营管理记录,对相关指标开展问询,对关键位置拍摄照片,做好核查记录。3.以公正、透明的方式征询受采矿活动影响的社区等利益相关者意见。

(四)编制报告。评估组综合内业评估、现场评估情况,讨论确定评估结论,总结矿山企业建设工作亮点,明确失分项及原因并提出改进建议,填写绿色矿山建设评分表,编制第三方评估报告,同时将绿色矿山建设评分表、评估组专家名单、评估会议签到表、会议记录、实地核查记录、实景会议及现场核查影像资料等作为报告附件。

(五)提交结果。第三方评估机构在合同或协议要求时限内撰写评估报告,将评估组承诺书(盖章)、第三方评估报告(盖章)、专家名单签字表扫描件(pdf格式)提交省(区、市)自然资源主管部门。

评估报告编制提纲

滇矿咨询

一、概述

介绍任务来源,评估的组织安排和过程等。

二、评估方法

介绍评估采用主要方法,如资料审核、实地核查、指标测算等。

三、评估情况

(一)内业评估。

对矿山提交的自评估报告、入库信息表、照片视频及先决条件等材料的完整性进行预评估,形成审核结论。

(二)现场评估。

对照绿色矿山建设行业标准,根据绿色矿山建设评价指标,从矿区环境、资源开发方式、资源综合利用、绿色低碳、生态修复、科技创新与规范管理等方面逐项进行评估,附现场核查照片。总结绿色矿山建设工作亮点,介绍建设中存在的问题,明确失分项及原因等。

四、评估结论与建议

对矿山是否符合绿色矿山建设要求及行业标准,是否可以通过评估,给出明确的结论性意见。

五、相关材料

列出评估报告编写过程中所使用的相关参考文件。以及评估工作委托函(合同、协议)、承诺书、绿色矿山建设评分表、评估组专家名单(含姓名、职称、专业等信息)、评估会议签到表、会议记录、实地核查记录、核查影像资料、评估专家与被评估单位无关联关系声明等资料。

附件二

绿色矿山建设评价指标

SPORTS

加油努力

计分办法与达标说明

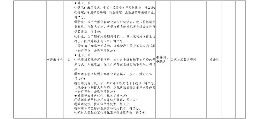
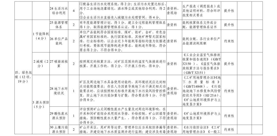
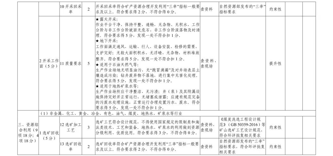
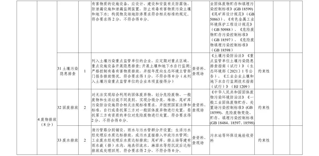
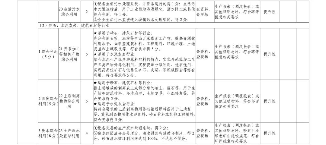
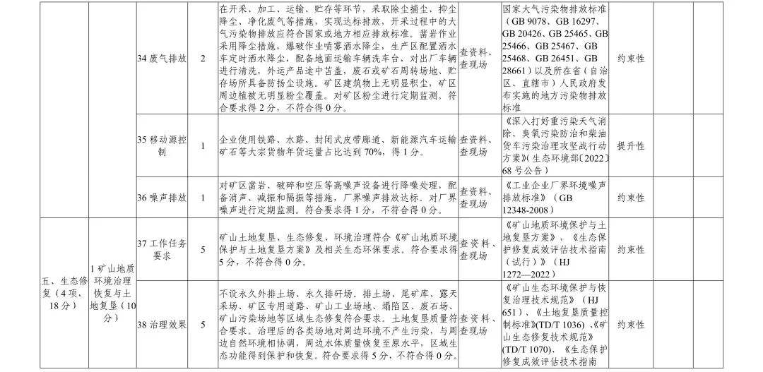
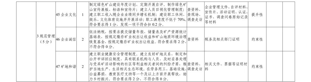
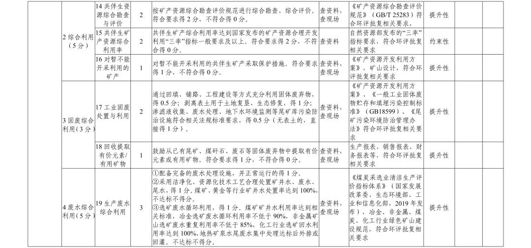
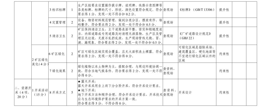
(一)评价指标共47项,分约束性指标、提升性指标两类,分别从矿区环境、资源开采、资源综合利用、绿色低碳、生态修复、科技创新与规范管理六个方面对绿色矿山建设水平进行评分。

(二)约束性指标共21项,所有约束性指标必须得满分,若一项不得满分则不达标。提升性指标27项,体现差异性,按评分表内的评分说明进行评分。

(三)不涉及项计分。经判定某项指标属于不涉及项的,按大类采用折合法计分。不涉及项要在评分表中明确说明判定依据和理由。

(四)评价指标总分100分,总得分原则上不低于80分,各省(区、市)自然资源管理部门可在综合要求不降低的前提下,根据各地实际情况适当调整具体“达标线”。

SPORTS

加油努力

评分说明

(一)某一指标评分说明中属于扣分的,最多扣完该项分值。某一指标评分说明里属于增分的,最多增至该项总分。

(二)所有得分必须有依据并要保留证明材料,在“检查记录”栏里写明得到相应分值的原因,缺少支撑材料或证明材料不得分。如需填写内容较多,可在评估报告中重点描述。

(三)对于集中建设的选矿加工等配套系统,应明确关联关系,可统一纳入评估考虑。

(四)对于调查问卷、现场考核、专家打分取平均值等评估方式,需要在“检查记录”说明里进行详细描述。

(五)需要现场查看的内容,在“检查记录”里应写明哪些工作人员到什么现场看了什么内容(设备、设施、厂地、环境、现场等)。

图片
图片
图片
图片
图片
图片
图片
图片
图片
图片
图片